Ebpay材料

当前位置:Ebpay材料 - 案例中心 - 行业案例

全国首个储能调峰容量市场在甘肃诞生!

来源:行业案例

时间:2023-01-09 16:41:13

浏览量:Loading...

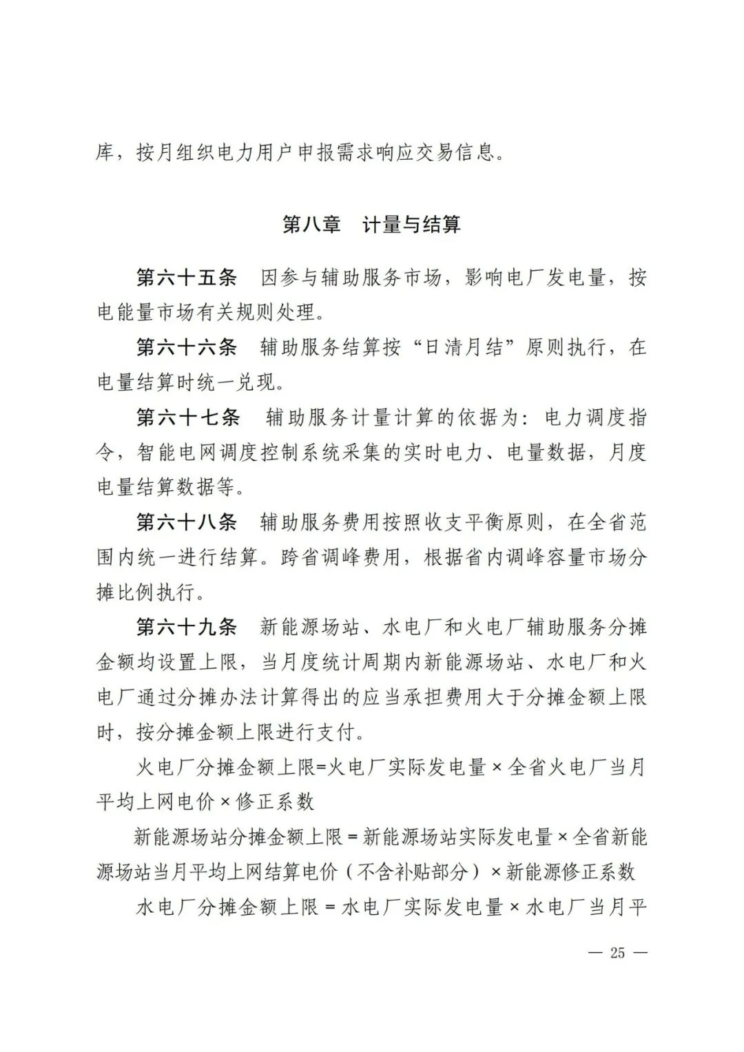
  5日,国家能源局甘肃监管正式发布了《甘肃省电力辅助服务市场运营规则(试行)》的通知,内容表示:甘肃省成为了全国首个为储能开放调峰容量市场的地区,市场运营规则正式发布。

  1.文件根据电网侧储能的运营模式和发挥作用,将其分为独立储能和独立共享储能,准入门槛均为10MW/20MWh及以上。独立储能是接入电网侧,具备独立计量和AGC功能,并以独立主体身份接受电网统一调度,向电网给予各类辅助服务的储能设施。可按额定容量参与调峰容量市场、调频辅助服务市场;独立共享储能是指多个新能源场站为满足配建储能功率和充电时间要求,将新能源内部配建储能,采取集中建设方式(含自建、合建、购买),整体接入电网侧的储能设施。独立共享储能与新能源场站协商一致后,可以独立身份参与调频辅助服务市场交易,剩余容量不可参与调峰容量市场。

  2.共享储能,在建设备案文件中应当明确其与相关新能源场站的配套关系。配建储能(含共享储能)在运行中给予的有效容量,低于新能源场站储能配建容量要求时,按储能运行管理相关条款对新能源场站执行考核。

  3.在火电企业计量出口内建设的储能设施,与火电机组视为整体,参与调峰容量市场、调频辅助服务市场交易。

  4.调峰容量市场交易,申报和补偿标准上限暂按 300元/(MW·日)执行,采用“单边竞价,边际出清,分档结算”模式。

  5.调频辅助服务市场交易,采用日前报价、日内出清模式,各市场主体以 AGC 发电单元为单位,可以在电力运营组织平台申报未来一周每日96 点调频里程报价(价格单位:元/兆瓦),报价上限暂定为 12 元/兆瓦,申报价格的最小单位是 0.1 元/兆瓦。调频市场 AGC 综合性能指标系数上限暂定为 1.5。

  6.需求响应补偿价格:约定削峰响应价格上下限为 0-1000 元/MW·h;约定填谷响应价格 上下限为 0-500 元/MW·h。应急削峰响应价格上下限为0-1500 元 /MW·h;应急填谷响应价格上下限为0-750 元/MW·h。

  现原文如下:

全国首个储能调峰容量市场在甘肃诞生!.png全国首个储能调峰容量市场在甘肃诞生!.png

全国首个储能调峰容量市场在甘肃诞生!.png

全国首个储能调峰容量市场在甘肃诞生!.png

全国首个储能调峰容量市场在甘肃诞生!.png

全国首个储能调峰容量市场在甘肃诞生!.png

全国首个储能调峰容量市场在甘肃诞生!.png

全国首个储能调峰容量市场在甘肃诞生!.png

全国首个储能调峰容量市场在甘肃诞生!.png

全国首个储能调峰容量市场在甘肃诞生!.png

全国首个储能调峰容量市场在甘肃诞生!.png

全国首个储能调峰容量市场在甘肃诞生!.png

全国首个储能调峰容量市场在甘肃诞生!.png

全国首个储能调峰容量市场在甘肃诞生!.png

全国首个储能调峰容量市场在甘肃诞生!.png

全国首个储能调峰容量市场在甘肃诞生!.png

全国首个储能调峰容量市场在甘肃诞生!.png

全国首个储能调峰容量市场在甘肃诞生!.png

全国首个储能调峰容量市场在甘肃诞生!.png

全国首个储能调峰容量市场在甘肃诞生!.png

全国首个储能调峰容量市场在甘肃诞生!.png

全国首个储能调峰容量市场在甘肃诞生!.png

全国首个储能调峰容量市场在甘肃诞生!.png

全国首个储能调峰容量市场在甘肃诞生!.png

全国首个储能调峰容量市场在甘肃诞生!.png

文中素材来源于网络,如有侵权请联系。

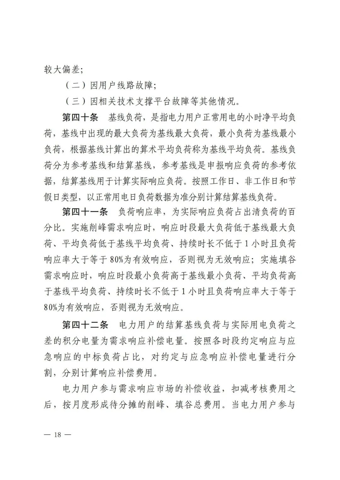
友情链接:Ebpay材料通信 Ebpay材料众合 百度 今日头条 多合一融合终端 整县光伏并网
  • 山东Ebpay材料通信科技有限公司
  • 全国服务热线: 0531-59723816

    手机:13864080101

    邮箱:13864080101@126.com

    地址:中国(山东)自由贸易试验区济南片区贞观街988号银丰新能源产业园1号楼17层

    邮编:250000

   c49be2bfb70f262934af57f17cbdd55.jpg

扫码关注
山东Ebpay材料官方微信


Copyright 2021山东Ebpay材料通信科技有限公司版权所有 鲁ICP备20020223号-4技术支持 云优网络